突发环境事件应急预案发布令
为贯彻落实《中华人民共和国环境保护 法》《中华人民共和国水污染防治法》《中华人民共和国大气污染防治法》《企事业单位突发环境事件应急预案备案管理办法(试行)》《河南省企业事业单位突发环境事件应急预案备案管理办法(试行)》等法律、法规有关规定,建立健全环境安全应急体系,确保公司在发生突发环境事件时,各项应急工作能够快速启动、**有序,避免和**大限度地减轻突发环境事件对环境造成的损失和危害,结合公司实际情况,制定《河南省新乡天泰水泥有限公司突发环境事件应急预案》。经公司安全环保工作会议审议通过,现批准发布,自发布之日起实施。
河南省新乡天泰水泥有限公司
2025年6月12日
河南省新乡天泰水泥有限公司
突发环境事件应急预案
编制工作组
组长:李明总经理
副组长:梁继孔生产厂长
成员:翟福朋办公室主任
李建忠车间主任
梁兴五销售主管
**一部分突发环境事件应急预案
编制说明
1、编制过程
我单位于2025年4月20日专门成立了应急预案的编制工作组,工作组在研究了相关法律、法规和相关技术材料后开展了现场勘查工作,详细调查了应急处置措施以及应急物资和应急人员,并征求了关键岗位员工、附近可能受影响的居民及单位代表的意见,在此基础上组织相关人员对发生火灾的情况进行了桌面推演,检验预案内容及措施是否可行,针对演练过程中暴露出的问题,预案编制工作组人员结合企业实际情况,对预案内容进行了完善和修订。
2、**内容说明
我单位编制的环境应急预案,**内容有:
(1)可能的突发环境事件情景下需要采取的处置措施。
(2)向可能受影响的居民和单位通报的内容与方式。
(3)向环境保护主管部门和有关部门报告的内容与方式。
(4)与人民政府预案的衔接方式。
(5)编制过程中,征求员工和可能受影响的居民和单位代表的意见。
(6)由于经过评估,我单位为一般环境风险单位,结合我单位经营性质、规模、组织体系和应急资源状况,按照环境应急综合预案的模式建立了环境应急预案体系。
3、征求意见及采纳情况说明
(1)意见建议及采纳情况
本预案共征得关键岗位员工、周边单位及村民 意见建议1条,已采纳1条,详细如下:
意见1:废气治理设施发生故障导致废气超标排放。
我公司废气治理设施发生故障时会导致废气超标排放。为避免废气超标排放,若废气治理设施出现故障,应立即停止对应生产工序生产,避免废气超标污染大气环境。
采纳情况:已采纳。
(2)桌面推演问题及解决措施
本预案桌面推演过程暴露问题如下:
问题:废气治理设施故障会导致废气超标排放,若不能及时采取措施,会进一步导致大气污染。
解决措施:定期检查维护废气治理设施,一旦发现故障,及时停止对应工序生产,尽快维修废气治理设施;在逃生通道等地放置正压式呼吸面罩等应急资源。
解决方式:现场工人及时停止对应生产工序生产,并上报相关负责人对废气治理设施进行维修;现场气味强烈刺激时,操作人员立即佩戴正压式呼吸面罩,并上报相关负责人,同时开展故障排查。
4、评审情况说明
河南省新乡天泰水泥有限公司对环境保护工作高度重视,按照规范要求组织编写了《河南省新乡天泰水泥有限公司突发环境事件应急预案》。预案阐述了企业突发事件可能带来的风险,并制定相应的应对措施。为确保预案的科学性、合理性和可操作性,河南省新乡天泰水泥有限公司于2025年6月6日邀请行业专家和村民代表组成的评审小组完成技术评审,评估本公司的预案编制工作,2025年6月7日,根据专家意见修改报告形成了《河南省新乡天泰水泥有限公司突发环境事件应急预案》(备案版),送至主管部门备案。
河南省新乡天泰水泥有限公司
2025年6月7日
目录
1、总纲 5
1.1编制目的 5
1.2适用范围 5
1.3工作原则 5
1.4编制依据 6
2、应急预案体系 9
3、组织指挥机制 11
3.1指挥机构组成 11
3.2指挥运行机制 13
4、监测预警 16
4.1预警信息获取及上报 16
4.2预警分级及信息发布 16
4.3预警解除、调整 17
5、信息报告 19
6、应急监测 21
7、应对流程和措施 23
7.1应对流程 23
7.2突发环境事件应对措施 23
7.3应急处置卡 24
7.4外部应急救援单位 25
8、应急终止 27
8.1应急终止的条件 27
8.2应急终止的程序和措施 27
8.3应急终止后的行动 27
9、事后恢复 28
10、保障措施 30
10.1应急队伍保障 30
10.2经费保障 30
10.3应急物资保障 30
10.4通讯与信息保障 31
10.5技术保障 31
11、预案管理 32
11.1预案培训 32
11.2演练 32
11.3修订 33
11.4评估方式、方法 34
11.5备案部门与时限 34
12、附则 35
1、总纲
1.1编制目的
为避免或减少突发环境事件的发生,**大程度地保障单位员工及周边群众的生命安全,减少环境污染和财产损失,消除或减轻环境事件造成的中长期影响,同时提高对突发环境事件的预防、预警和应急处置能力,正确应对突发性环境污染、生态破坏等环境污染事故,河南省新乡天泰水泥有限公司编制《河南省新乡天泰水泥有限公司突发环境事件应急预案》,以便发生突发环境事件时能迅速、有效、有序的实施应急救援,控制和处置事故、事件,把危害降到**低,从而维护社会稳定,保障公众生命健康和财产安全,保护环境,促进社会**、协调和可持续发展。
1.2适用范围
本预案适用于河南省新乡天泰水泥有限公司现有生产、经营过程中发生或可能发生突发环境事件的预警、响应、报告、处置、监测和应急终止等应对工作。
我厂区范围内发生或可能发生的突发环境事件,主要包括:
(1)废气治理设施故障引发的突发环境事件;
(2)自然灾害事件导致的突发环境事件;
(3)火灾爆炸事故。
1.3工作原则
(1)依法规范,加强管理
依据国家现有的法律、法规、标准,结合本单位实际情况,建立健全分类管理、分级响应、条块结合的应急管理体制,使应急工作法制化、制度化、规范化。
(2)救人第 一、环境优先
维护广大人民群众的根本利益,保护人民生命财产安全和生态环境,是应急工作的出发点和落脚点。积极预防和**大限度地减少突发事故对人民群众的危害和对生态环境的影响。
(3)先期处置、防止扩大
加强对本单位突发环境事件危险源的监测、监控并实施监督管理,建立环境事件风险防范体系,积极预防、及时控制、消除隐患,提高环境事件防范和处理能力,尽可能地避免或减少突发环境事件的发生,事件发生时采取措施防止事件扩大,并采取恢复措施,消除或减轻环境事件造成的中、长期影响,**大程度地保障公众健康,保护人民群众生命财产安全。
(4)快速响应、科学应对
面对突发环境事件,迅速启动应急预案,各方救援人员及时到位;按照有关规定,及时向上级部门报告事件情况。
(5)职责明确、分工协作
按照应急体系设置的机构职权和岗位职责,加强应急工作与岗位职责的结合,提高突发环境事件的应急处置的时效性、有效性及合理性。
1.4编制依据
1.4.1法律法规、规章与指导性文件
(1)《中华人民共和国环境保护 法》(中华人民共和国主席令第9号,2014年4月24日修订,2015年1月1日起实施);
(2)《中华人民共和国突发事件应对法》(中华人民共和国主席令第69号,2007.11.1);
(3)《中华人民共和国安全生产法》(2021年6月10日修正,2021年9月1日实施);
(4)《中华人民共和国消防法(2019年修订)》(中华人民共和国主席令第29号,2019.4.23);
(5)《危险化学品安全管理条例》,(国务院645号令,2013年12月7日实施);
(6)《国务院关于加强环境保护**工作的意见》(国发〔2011〕35号);
(7)《突发环境事件信息报告办法》(环境保护部令第17号,2011年5月1日实行);
(8)《危险化学品重大危险源监督管理暂行规定》(安全监管总局令第40号,2011年12月1日实行);
(9)《危险化学品生产企业安全生产许可证实施办法》(安全监管总局令第89号修正,2017年3月6日);
(10)《危险化学品建设项目安全监督管理办法》(安全监管总局令第79号,2015年5月27日);
(11)《突发环境事件应急管理办法》(部令第34号,2015年6月5日施行);
(12)《产业结构调整指导目录(2024年本)》;
(13)关于印发《企业事业单位突发环境事件应急预案备案管理办法(试行)》的通知(环发〔2015〕4号,2015年1月8日);
(14)《河南省企业事业单位突发环境事件应急预案备案管理办法(试行)》(豫环文〔2015〕116号,2015年6月11日);
(15)《河南省环境应急预案编制评估现场监察指南和备案管理办法》(豫环文〔2013〕75号,2013年11月22日);
(16)《河南省环境风险源企业环境应急预案评估指南》(2013年11月);
(17)《河南省环境风险源企业环境应急预案现场环境监察指南》(2013年11月);
(18)《企业突发环境事件风险分级方法》(HJ941-2018,2018年3月1日);
(19)《河南省环境保护厅关于贯彻实施突发环境事件信息报告办法的通知》(豫环办[2011]88号);
(20)《企业突发环境事件风险评估指南(试行)》(环办[2014]34号);
(21)《企业事业单位突发环境事件应急预案评审工作指南(实行)》(环办应急[2018]8号文)。
1.4.2标准、技术规范
(1)《建筑设计防火规范》(GB50016-2014,2015年5月1日实施);
(2)《化学品分类、警示标签和警示性说明安全规程》(GB20576-GB20602,2008年1月1日实施);
(3)《建设项目环境风险评价技术导则》(HJ/T169-2018,2019年03月1日实施);
(4)《突发环境事件应急监测技术规范》(HJ589-2021,2022年3月1日起实施);
(5)《危险化学品目录(2022年调整版)》;
(6)《国家危险废物名录(2025版)》(2025年1月1日施行);
(7)《企业突发环境事件风险分级方法》(HJ941-2018,2018年3月1日实施);
(8)《危险废物鉴别标准通则》(GB5085.7-2019,2020年1月1日实施);
(9)《危险废物鉴别技术规范》(HJ/T298-2019,2020年1月1日实施);
(10)《地表水环境质量标准》(GB3838-2002,2002年6月1日实施);
(11)《地下水质量标准》(GB/T14848-2017,2018年5月1日实施);
(12)《环境空气质量标准》(GB3095-2012及修改单,2018年9月1日实施)。
1.4.3其他参考资料
(1)《河南省新乡天泰水泥有限公司清洁生产建设项目环境影响报告表》;
(2)新乡市生态环境局新乡县分局关于对《河南省新乡天泰水泥有限公司清洁生产建设项目环境影响报告表》的批复(新环监【2010】342号,2010年9月17日);2024年4月22日办理了排污许可证,证书编号:91410721173185787T001P,有效期为2024年4月22日至2029年4月21日;2012年12月12日新乡市生态环境局新乡县分局对《河南省新乡天泰水泥有限公司清洁生产建设项目竣工环保验收表》的批复(新环验【2012】157号)。
(3)《河南省新乡天泰水泥有限公司安全、环保管理制度汇编》。
2、应急预案体系

图2-1企业应急预案关系图
河南省新乡天泰水泥有限公司突发环境应急预案是根据河南省环境保护厅《关于印发河南省环境应急预案编制评估现场监察指南和备案管理办法的通知》,针对公司运营中可能出现的突发环境事件采取预防及控制措施所编制。预案包括组织机构及职责、信息报告与通报、预防与预警、应急响应与措施、后期处理、应急培训和演练等内容,充分考虑了公司现有的物质、人员的具体条件,能及时、有效地统筹指导突发环境事件应急救援行动。
本应急预案定位于控制并减轻、消除突发环境事件造成的污染,与企业内部安全生产救援预案共同为企业指导性文件。各预案之间定位清晰、相互衔接,相互配合。
本应急预案同时是新乡县政府、新乡市生态环境局新乡县分局应急预案的一个单元,也是新乡市区域性应急体系的有机组成部分,为新乡市生态环境局新乡县分局应急预案的修编提供依据,本企业的应急预案接受上级政府和环境部门的应急领导和指挥,属于上下衔接、被包含的关系。
河南省新乡天泰水泥有限公司与新乡市生态环境局新乡县分局、新乡县消防支队、新乡县应急管理局等部门企业建立了应急联动机制,在这些外部单位介入公司突发环境事件应急处置时,各应急组织单位将听从调配,并按照要求和能力配置应急救援人员、队伍、装备、物资等,提供应急所需的用品,与外部相关部门企业共享区域应急资源,提高共同应对突发环境事件的能力和水平。
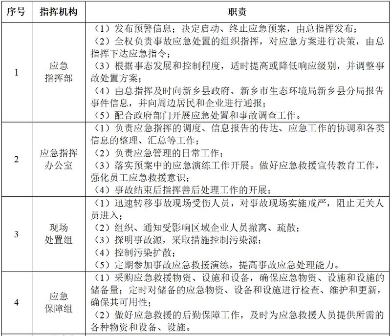
3、组织指挥机制
3.1指挥机构组成
河南省新乡天泰水泥有限公司应急组织机构由应急指挥部和应急指挥办公室组成,应急指挥办公室设调度室,同时设立协调员。应急指挥办公室下设现场处置组、应急保障组、环境应急监测组、医疗救护组、善后处理组,每个小组均设置组长,建立了应急保障责任制和值班制度,保证发生事故时能够及时介入。应急组织机构应急指挥运行机制为统一指挥、分级响应、信息共享、全员参与。
应急组织机构是河南省新乡天泰水泥有限公司非常设立机构,当启动本预案时成立该组织机构,应急终止时机构功能随之停止。本组织机构与企业生产安全等预案组织指挥体系相互衔接,相互配合。
应急组织机构图见图3-1,组织机构成员组成见表3-1,组织机构职责见表3-2。

图3-1企业环境应急组织体系结构图



表3-1应急组织机构组成人员名单


表3-2应急组织机构职责一览表
3.2指挥运行机制
本预案中应急响应分级按突发环境事件的可控性、严重程度和影响范围,对应事故等级和预警等级,将突发环境事件的应急响应由高到低分为二级:I级响应(社会级),II级响应(企业级)。企业应急响应流程见图3-2。
I级响应的指挥权归总指挥,II级响应的指挥权为副总指挥。当启动I级响应时,总指挥需要及时将事故情况及应急进展上报,并根据情况向不同部门求援,接受上级部门指令,配合上级部门做好厂外环境的应急工作。当启动II级响应时,指挥权归副总指挥,副总指挥需要及时将事故情况及进展向指挥部汇报,视情况不同总指挥有权接管指挥权。在总指挥或副总指挥行使指挥权之前,现场的现场处置组员有权根据需要通知、指挥其它人员或应急队开展应急行动。

图3-2应急响应流程图
4、监测预警
4.1预警信息获取及上报
突发环境事件预警信息获取方式及上报方式见表4-1。
表4-1预警信息获取及上报方式

4.2预警分级及信息发布
4.2.1预警分级方案
根据企业的突发环境事件可能发生的位置、事故的严重性、紧急程度和可能波及范围,对应危险源分级内容,将企业突发环境事件的预警分为二级。由高到低依次为一级预警(红色)、二级预警(橙色)。然后随事态的发展情况和采取措施的效果预警会升级、降级或解除。
表4-2预警分级条件


4.2.2预警发布
(1)发布内容
第 一发现人首先将发生事故情况向车间负责人和应急指挥部上报,应急指挥部根据现场情况发出预警,预警的发布采取电话,广播进行发布通知。
预警发布程序:
①当预警级别为橙色,岗位当班人员发现可能引发突发环境事件的隐患或异常时,应立即向车间负责人报告;
接收信息责任人:李明
联系电话:18838191309
②当预警级别为红色时,可以越级上报。总指挥发布预警信息后,同时向新乡县人民政府及相关部门上报事件信息,并进行求助。有事实证明不可能发生重大事件或危险已经解除的,应急指挥部总指挥按照预警发布程序报批后解除相应等级预警,终止预警期,并解除已经采取的有关措施。
预警信息包括事件的类别、发生的地方、发生的时间、发展变化趋势、可能涉及范围、可能危害程度、可能延续时间、提醒事宜和应采取的相应措施等。
接收信息责任人:李明
联系电话:18838191309
(2)外部敏感点通报责任人
公司外部敏感点通报责任人王运喜,电话:18437387816,由公司外部敏感点通报责任人王运喜通知周边企业及1500m范围内的村庄。
4.3预警解除、调整
1、预警解除条件:符合下列条件之一的,即满足预警结束的条件:事件现场得到控制,事件隐患已消除;采取了必要的防护措施,事件不会对环境造成影响。
2、预警解除程序:根据事件发展态势和现场情况分析,公司应急处置组提出预警结束建议,报公司应急指挥部,经应急总指挥批准后发布结束命令。Ⅰ级预警结束需报当地主管部门,经批准后发布预警结束令;Ⅱ级预警结束由车间负责人决定。
3、预警改正。当事故现场发生变化,导致事故的影响范围发生改变,预警等级应做及时调整。
4、当地发生地震、雷暴、暴雨等自然灾害或接到这些灾害的预报、政府预警,企业未发生可能引发环境污染的事故。
5、信息报告
突发环境事件发生后,要及时发布准确、权威信息,正确引导社会舆 论。明确以下内容:
1、内部报告程序
内部报告程序及责任人为:事件第 一发现人→带班负责人→办公室(第 一责任人为办公室主任)→应急指挥部(第 一责任人为总指挥)→协议应急救援单位。
信息传递方式:当班人员均佩戴手机及配备对讲机,事件发生后第 一时间采用无线通讯方式(手机、对讲机等)传递事件信息。如无线通讯失灵,则采用人工传递信息。另外,企业内部已建立QQ、微信群,由应急指挥办公室及时将事件信息上传至QQ、微信群中。采取以上措施后,事件信息可第 一时间传达到位。
信息报告时限:各级报告时限不超过15分钟。
报告内容:事件的时间、地点、涉及物质、简要经过、已造成或者可能造成的污染情况、已采取的措施等。
如有必要请求协议应急单位应急救援,则由总指挥电话联络协议应急救援单位,通报事件状况及请求协助救援。
2、信息上报
上报流程:突发环境事件发生后,生产经营单位必须采取应对措施,并立即向环保部门及其他有关部门报告。
信息传递方式:采用语音+视频的无线通讯方式。
信息上报时限:事件发生30分钟内完成上报。
上报内容:企业及周边概况、事件发生的时间、地点、涉及物质、简要经过、已造成或者可能造成的污染情况、已采取的措施、请求支持的内容及建议采取的应对措施等。
事件报告格式见附件。
3、信息通报
如事件可能影响到周边敏感点单位或居民,由应急指挥办公室主任负责对周边企业单位负责人及村庄负责人进行信息通报,通报以电话方式,在10分钟内完成。通报内容包括事件类型,已造成后果、可能造成影响及避险措施。
信息传递方式:采用语音+视频的无线通讯方式。先电话通知,然后再通过QQ或微信(群)进行通知。
通报内容:事件已造成或者可能造成的污染情况、居民或单位避险措施等。
4、以表格形式列出上述被报告人及相关部门、单位的联系方式。事件被报告人及相关部门、单位的联系方式见表5-1。
表5-1事件被报告人及相关部门联系方式一览表

6、应急监测
发生突发环境事件需要进行环境检测时,由于本单位自身监测能力不足,无法有效开展应急监测,此时应急监测委托河南启航环境监测有限公司开展(应急检测协议见附件)。企业可能导致的环境污染事故为大气环境污染事件,事件情景如下:
(1)废气治理设施异常排放造成的事件;
(2)遇明火导致的火灾、爆炸事件;
监测方案详见下表。
表6-1应急监测方案

1、监测频次:事故刚发生时,监测频次可适当增加,待摸清污染物变化规律后,可减少采样频次,力求以**低的采样频次,取得**有代表性的样品。事故刚发生时可每2h采样一次,随着污染物的降低可适当减少频次。
2、监测点位及监测因子合理性分析
(1)监测点位
废气治理设施异常和火灾爆炸事故发生地就近采样,并以事故地点为中心,根据事故发生地的地理特点、风向及其他自然条件,针对污染源下风向300m、500m、1000m的环境敏感点布设监测点,实时监测环境空气质量,而且需要在不同高度采样,同时在事故点的上风向适当位置布设采样,作为对照点。
(2)监测因子
废气:颗粒物、PM10、CO等。
3、监测单位
由于本单位自身监测能力不足,无法监测环境空气、地表水,事故时委托河南启航环境监测有限公司开展应急监测工作。监测单位人员抵达现场后,应急监测小组成员配合开展应急监测工作。
4、跟踪监测与评估
为了掌握污染程度、范围及变化趋势,在突发环境事件发生后应进行连续监测,监测的频次及方案应根据实际情况按需要进行,直至大气环境、水环境恢复正常为止。
7、应对流程和措施
7.1应对流程
(1)应急指挥部根据预警级别启动相应级别的应急预案,任命应急指挥员;
(2)应急指挥员应根据预警内容和级别,正确研判污染范围后向各个应急队发布开展应急行动的指令;如果是Ⅰ级响应,还应向政府和新乡市生态环境局新乡县分局汇报情况,请求相应援助;
(3)环境风险应急人员接到指令后,按照各自的岗位职责,开展应急活动,基本应急工作原则为:首先转移和救助伤员,然后在采取措施控制污染扩散的同时,组织避险工作。
7.2突发环境事件应对措施
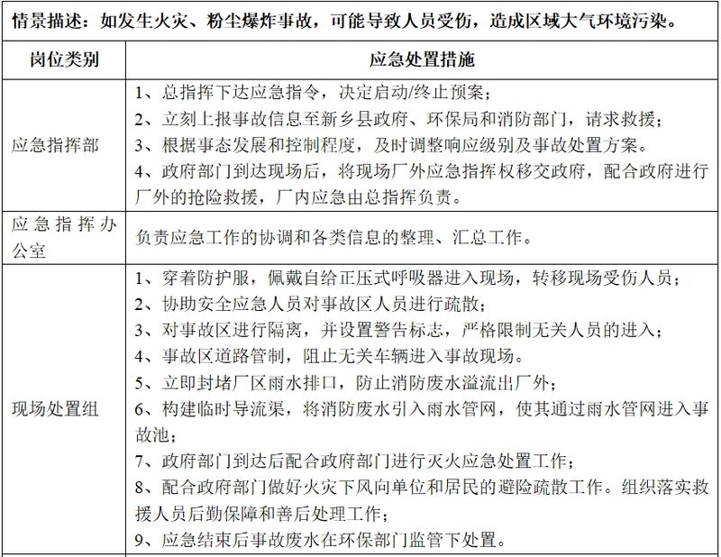
1、火灾、爆炸事故应急处置措施
本项目可能导致火灾、爆炸事件的情景为:
(1)自然灾害或人为造成的其他类型火灾。
火灾、爆炸事故中热辐射、冲击波和抛射物等直接危害对环境的影响范围一般不超过厂界;因火灾、爆炸产生的伴生/次生物质可能会造成外部环境影响和人员伤害。发生火灾、爆炸事件时,基本应对原则为首先转移和救助现场受伤人员,并立刻请求新乡县人民政府、环保及消防等部门救援,同时厂区应设置高压喷雾设施,以减少发生火灾、爆炸时烟尘对人员的伤害。
具体应对措施详见应急处置卡。
2、废气治理设施非正常运行事故应急处置措施
基本应对措施为立刻尽快停止相关产污工序,并采取措施进行维修,设备运行正常前不得恢复生产。
具体应对措施详见应急处置卡。
7.3应急处置卡
表7-1火灾、粉尘爆炸事故应急处置卡


表7-2自然灾害应急处置卡


表7-3废气治理设施非正常运行

7.4外部应急救援单位
1、周围企业
长期以来,与周围企业保持着良好的合作关系,相互依存、互利互惠。在发生事故时,友好企业能够给予公司运输、人员、救治以及救援部分物资等方面的帮助。同时也能够依据救援需要,提供其他相应支持。
2、上级部门
当事故扩大需要外部力量救援时,可以请求新乡县政府及相关部门参与救援工作,主要参与的部门有:
(1)新乡县公安局
协助公司进行警戒,封锁相关要道,防止无关人员进入事故现场和污染区。
(2)新乡市生态环境局新乡县分局
提供事故时的实时监测和污染区的处理工作。
(3)新乡县公安消防大队
发生火灾事故时,主要由新乡县公安消防大队进行灭火的救护。
(4)电信部门
保障外部通讯系统的正常运转,及时准确发布事故的消息和发布有关命令。
(5)医疗单位
提供伤员、中毒救护的治疗服务和现场救护所需要的药品。
3、外部救援联系方式见表7-4。
表7-4外部救援单位通讯录

8、应急终止
8.1应急终止的条件
当对发生事故进行一系列处理后,符合下列条件之一的,即满足应急终止条件:
1、事件现场得到控制,事件条件已经消除;
2、污染源的泄漏或释放已降至规定限值以内;
3、事件所造成的危害已经被彻底消除,无继发可能;
4、事件现场的各种**应急处置行动已无继续的必要;
5、采取了必要的防护措施,保护公众免受再次危害,并使事件可能引起的中长期影响趋于合理乃至尽量低的水平。
8.2应急终止的程序和措施
1、现场救援指挥部根据应急事故的处理,当符合上述规定中任何一种情况,即可确认终止应急,或由发生事件的责任单位提出,经现场救援指挥部批准;
2、现场救援指挥部可向所属各**救援队伍下达应急终止命令;
3、应急状态终止后,环境监测队应根据上级有关指示结合企业实际情况,继续进行环境监测和评价工作,直至其他补救措施无需继续进行为止。
8.3应急终止后的行动
1、应急终止后,企业有关部门查找事件原因,防止类似问题的重复出现;
2、企业应急总指挥办公室负责编制较大、一般环境事件总结报告,应急终止后上报;
3、根据实践经验,企业应急总指挥办公室组织对应急预案进行评估,并及时修订环境应急预案;
4、参加应急行动的部门负责组织、指导环境应急队伍维护、保养应急仪器设备,使之始终保持良好的技术状态。
9、事后恢复
应急行动结束后,企业专门善后处理部门(负责人:王运喜)需做好突发环境污染事故的善后工作,主要包括以下内容:
1、现场污染物后续处理
应急结束后针对事件产生的污染物进行清理与处置,将事故现状恢复至事故前状态,如产生消防废水则将其引入事故池,在环保部门监管下处理。
2、环境应急相关设施、设备、场所维护
针对应急行动中使用的设备设施进行检查和维修,对发生环境事件的场所进行清理和维护。针对在应急过程中存在的不足,提出需要增补应急救援物资及设备的建议,并报送企业总经理批准,对现有应急救援物资进行维护、保养,使之始终处于良好状态,以保证突发环境事件应急救援中能够及时、有效投入使用。
3、环境损害评估
组织专家对突发环境事件的环境影响损害进行评估,提出生态补偿和对遭受污染的生态环境进行恢复的建议。企业应根据专家建议,对生态环境进行恢复。列出详细可操作生态补偿和恢复方案,并报有关部门实施。
4、受灾人员的安置及损失赔偿。
做好受灾人员的安置工作,对全企业员工做好精神安抚工作,对受伤严重人员继续治疗,并设置专门人员为环境应急工作人员办理意外伤害保险赔偿事宜,以保证企业人心稳定,快速投入正常生产。主要包括以下:
(1)向员工提供充分的医疗救助;
(2)按企业的有关规定,对伤亡人员的家属进行安抚;
(3)如果紧急事故影响到员工的住所,应协助或保证员工有时间进行个人住所的恢复;
(4)组织员工进行心理咨询,以消除恐慌心理;
(5)针对企业内部员工,周围居民受伤人员及财产损失,制定赔偿方案。
5、事件调查处理
事故结束后,查明事件原因,必要情况下,可向当地公安机关协助调查;调查企业内部以及周围群众财产损失,人身安全损失;根据调查结果,划分责任认定书,并追究至个人。
6、提出事件应急救援工作总结报告;
根据事件整个过程,提出事件应急救援工作总结报告,并在企业内部进行宣讲,培训,并向上级部门汇报。
7、环境应急预案的修订;
根据本次事件,对突发环境事件应急预案进行修订、完善,使之更契合企业内部管理、应急救援,提高应急预案的可操作性。
10、保障措施
10.1应急队伍保障
企业专门成立了突发事件应急救援队伍,包括应急处置组、应急保障组、环境应急监测组、医疗救护组、善后处理组,每个小组均设置组长,建立了应急保障责任制和值班制度,保证发生事故时能够及时介入。
10.2经费保障
应急专项经费来源于环保专项资金,确保资金不能被挪作它用。该专项资金使用时由总经理审批,用于新购、维修应急设施设备、人员培训和应急演练时使用。
事件造成财产损失的,由人事部门负责立即向投保的保险公司报案,财务科负责向保险公司申请索赔。
10.3应急物资保障
(1)应急物资保障
主要包括作业场所配备物资、应急救援人员个体防护装备、抢险救援车辆及其他物资与装备等。并制定了物资管理制度。
①保证应急物资的完好性,并做好应急物资的管理工作;
②每月对应急救援物资进行检查,并由检查人进行签字;
③对应急救援物资进行登记,并建立应急救援管理台账;
④如应急物资有缺失应及时补齐,并记录清楚。
(2)应急物资启用程序
为了能够及时、有效的应对突发环境事件,企业应急物资全由物资办公室负责日常管理。一旦发生突发环境事故,车间内的灭火器、消防水带可立即投入使用,不需要单独向物资办公室请示。
发生事故时,如需用到安全帽、呼吸面罩、防护服、绝缘胶鞋等物资,需要向物资办公室值班室请示、登记,并领取救援物资。使用完毕后,统计后交由物资办公室。
10.4通讯与信息保障
在生产区内各岗位及生产部、调度室均配备固定电话,24小时畅通。参加应急救援处置的所有成员均配备有移动通讯工具并处于开机状态,确保本预案启动时环境应急指挥部和有关部门及现场各**应急分队间的联络畅通。
10.5技术保障
定期组织管理人员、技术人员参加国家或地方主办的环境安全管理培训,对普通员工定期进行环境安全教育和考核,每年至少举行1次专项培训和演练;定期邀请环境主管部门人员或专家到厂检查、指导环境风险预防工作;同时与新乡市环保专家建立密切联系,对突发环境事件预警、处置等方面信息进行沟通交流。
组织专家对突发环境事件的环境影响损害进行评估,提出生态补偿和对遭受污染的生态环境进行恢复的建议。企业应根据专家建议,对生态环境进行恢复。列出详细可操作生态补偿和恢复方案,并报有关部门实施。
11、预案管理
11.1预案培训
定期对企业应急救援队伍开展基本的应急培训是十分必要和重要的。它有益于提高参与应急行动的所有相关人员**低程度的应急能力。有益于应急人员了解和掌握如何识别危险、如何采取必要的应急措施、如何启动紧急情况警报系统、如何安全疏散人群等基本操作。因此,培训中要强调危险物事件的不同应急水平和注意事项等方面的内容。
本企业培训的主要内容是对火灾爆炸等事件后应采取的应急措施;发生危险后的报警方式;基本救治办法;各应急小组在应急过程中应该怎样进行具体工作等。
11.2演练
应急演习根据演习规模不同总的可以分为桌面演习、功能演习和**演习。下面具体介绍:
(1)桌面演习(口头演习)
桌面演习的特点是对演习情景进行口头演习,一般是在会议室内举行。指由应急组织的代表或关键岗位人员参加的,按照应急预案及其标准工作程序,讨论紧急情况时应采取行动的演习活动。其主要目的是锻炼参演人员解决问题的能力,以及解决应急组织相互协作和职责划分的问题。
具体到本企业,可以由应急指挥部发起组织,指定副总指挥负责具体实施。如由生产技术部负责制定口头演习计划,编写桌面演习方案和演习内容,演习参加人员,制定学习演习的时间安排,定期组织人员实际学习等。负责人还要将含有上述内容的计划方案报告应急指挥部,经批准后组织实施。实施结束,还应汇总所有参加人员为口头演习所作的书面报告,总结每次口头演习活动的经验和实效,对活动提出新的改进应急响应建议。以书面的形式报告应急指挥部,为功能演习和**演习做准备。
(2)功能演习
功能演习主要目的是针对应急响应功能,检验应急人员以及应急体系的策划和响应能力为主。功能演习比桌面演习规模要大,主要针对需动员更多的应急人员、机构和更多组织的参与。一般情况下不在单个企业内部开展功能演习。
(3)**演习
**演习是针对应急预案中全部或大部分应急响应功能开展的检验、评价,是对应急组织应急运行能力的演习活动。**演习一般要求持续几个小时,采取交流互动方式进行。演习过程要求尽量真实,辐射的内容要尽可能**,调用的应急人员和资源尽可能多。同时要对人员、设备、行动及其他相关方面开展实战性演习,以检验各部门间相互协调的应急响应能力。**演习完成后,除采取口头评论、报告外,还应提交正式的书面报告。
本企业组成的以总经理为总指挥的应急预案指挥部在组织筹划本企业的应急演习活动,确定采取哪种类型的演习方法时,首先应重视的主要因素有以下6个方面:
①预先筹划的“应急预案和响应程序工作”的进展情况。
②本企业面临风险的性质和大小。
③本企业现有应急响应能力。
④应急演习成本及资金筹措状况。
⑤应急组织投入的资源状况。
⑥国家及地方政府部门颁布的有关应急演习的规定。
(4)演练频次
原则上应急培训和演习应至少每年1次,放在企业生产任务不太忙或者企业认为合适的时间。
11.3修订
企业应当结合环境应急预案实施情况,至少每三年对环境应急预案进行一次回顾性评估。
有下列情形之一的,及时修订:
1、面临的环境风险发生重大变化,需要重新进行环境风险评估的;
2、应急管理组织指挥体系与职责发生重大变化的;
3、环境应急监测预警及报告机制、应对流程和措施、应急保障措施发生重大变化的;
4、重要应急资源发生重大变化的;
5、在突发事件实际应对和应急演练中发现问题,需要对环境应急预案作出重大调整的;
6、其他需要修订的情况。
11.4评估方式、方法
企业组织专家和可能受影响的居民、单位代表对环境应急预案进行评审,评审专家一般应包括环境应急预案涉及的环境应急专家、具有相关领域经验的人员等。评审专家与所评审的企业事业单位有利害关系的,应该回避。
评审应当形成评审意见,并附专家签名表。
11.5备案部门与时限
企业环境应急预案应当在环境应急预案签署发布之日起20个工作日内,向新乡市生态环境局新乡县分局备案。
12、附则
下列术语和定义适用于本预案。
危险物质:指《危险化学品名录》和《剧毒化学品名录》中的物质和易燃易爆物品。
环境风险源:指可能导致突发环境事件的污染源,以及生产、贮存、使用、运输危险物质或产生、收集、利用、处置危险废物的场所、设备和装置。
环境敏感区:根据《建设项目环境影响评价分类管理名录》规定,指依法设立的各级各类自然、文化保护地,以及对建设项目的某类污染因子或者生态影响因子特别敏感的区域。
环境保护目标:指在突发环境事件应急应对中,企业周边需要保护的环境敏感区域中可能受到影响的对象。
环境事件:指由于违反环境保护 法律法规的经济、社会活动与行为,以及由于意外因素的影响或不可抗拒的自然灾害等原因致使环境受到污染,生态系统受到干扰,人体健康受到危害,社会财富受到损失,造成不良社会影响的事件。
次生衍生环境事件:某一突发公共事件所派生或者因处置不当而引发的环境事件。
突发环境事件:指突然发生,造成或者可能造成重大人员伤亡、重大财产损失和对全国或者某一地区的经济社会稳定、政治安定构成重大威胁和损害,有重大社会影响的涉及公共安全的环境事件。
分类:指根据突发环境事件的发生过程、性质和机理,对不同环境事件划分的类别。
分级:指按照突发环境事件严重性、紧急程度及危害程度,对不同环境事件划分的级别。
环境应急预案:针对可能发生的环境污染事件,为迅速、有序地开展环境应急行动而预先制定的行动方案。
应急救援:指突发环境事件发生时,采取的消除、减少事件危害和防止事件恶化,**大限度降低事件损失的措施。
应急监测:指在环境应急情况下,为发现和查明环境污染情况和污染范围而进行的环境监测,包括定点监测和动态监测。
恢复:指在突发环境事件的影响得到初步控制后,为使生产、生活和生态环境尽快恢复到正常状态而采取的措施或行动。
应急演练:为检验应急预案的有效性、应急准备的完善性、应急响应能力的适应性和应急人员的协同性而进行的一种模拟应急响应的实践活动。根据所涉及的内容和范围的不同,可分为单项演练、综合演练和联合演练。
13137309796
加微信
扫一扫 加微信
顶部
返回顶部